CS360

Copyright @ CMPUT301 - University of Alberta

A1/A2 20th September Class Exercise


Class Participation Exercise Sept 20

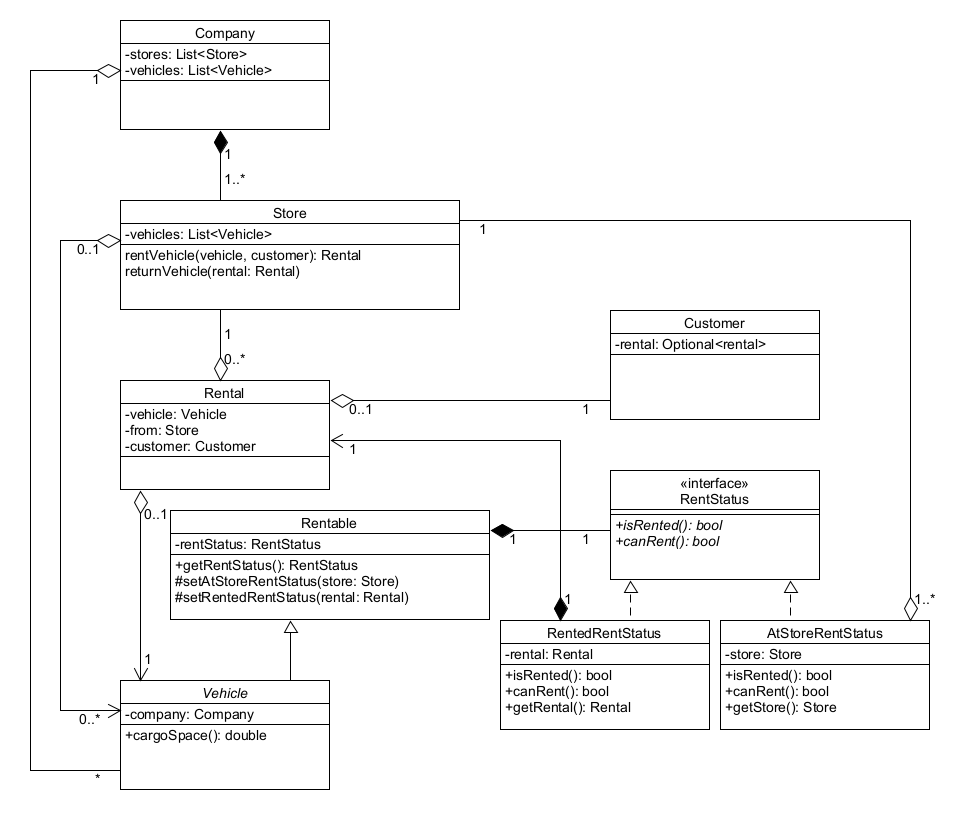
Based on the UML, write some Java classes that implement the structure described by the UML. First, implement the class structure. Then add attributes/methods to each class for the relationships (association/aggregation/composition) that enforce the multiplicities. The fields and methods are missing from the UML, but you need to add code to each class for the methods and attributes shown in the relationships. If you have time, you can add other reasonable methods and attributes as well.

Participation Exercise Image

Add your name and your partner's name (if you have one) to the code. If you don't add your name, you will receive a zero.

Either upload your java code as a single file or take a picture or screenshot and upload it.
- car.pdf